ラジオの調整に便利なグッズ
AMラジオや自作の無線機を調整する時に便利なグッズ達です。
まとまりの無い雑多な視線で書き込んでいます。
このコーナーは下記URL ミズホ通信研究所に移動しました。
内容が追加されています。
http://mizuho-lab.com/dip/meter.html
あ る と 便 利 な デ ィ ッ プ・メ ー タ ー
Grid Dip Meter Grid Dip Oscillator
ディップ・メーター / アンテナ・アナライザー
ディップ・メーター / DIP METER( Do not ask coil data !! )
ディップ・メーターは、国産品以外に海外でもたくさん作られています。
ただし、現在も製造しているのは数社ではないかと思います。
ここでは、手持ちのコレクションだけを記載しています。
あると便利なディップ・メーター!
高周波の自作を続けたいと思うなら、ディップ・メーターは必携の測定器です。
最近の安価なテスターでさえ、L / C測定が出来る物があります。
これも便利ですが、落とし穴に気付かない人が多い様です。
高周波に使用するコイルやコンデンサは、この手の測定は当てになりません。
なぜなら測定している周波数が1kHz( 数万円台の機種でも10kHzが多い )だからです。
中波帯ラジオに使用するコイルでも530 - 1650kHzと3桁も差があります。
アンテナ・コイルで空芯の場合はそれほど大きく差が出ないかも分かりませんが、コア入りの
IFTやバー・アンテナ、小型インダクタなどはフェライトの周波数特性があるので測定値は全く当てになりません。
実際に使用する周波数で測定するのが理想ですが、LCRメーターでも数十万円から数百万円します。
しかし、このディップ・メーターがあれば実際の周波数で共振させる事で微小容量のコイルやコンデンサの値が測定できます。
比較的安価に測定できるディップ・メーターは高周波の自作派には必携のアイテムです。

三田無線研究所( DELICA ) ディップ・メーター 大きさも随分小さくなってきました。
国産では、デリカ( 三田無線研究所 )、トリオ( 後に、ケンウッド )、大松電気( 後に、リーダー電子 )、協立、NEC(
プロ用のみ )など・・・
台湾製でGW(GoodWill製 / OEM製品もかなりあります)、HEATHKIT / B&W / Millen
/ Knightなど・・・
デザインも色々あり、目を楽しませてくれます。 歴史は50年以上あり、 軽く数十種類はあると思います。
意外な事に、日本製で海外だけで売られていたモデルも存在する様です。
ディップ・メーターは専用コイルと組み合わせて使用しますが、古い機種ではコイルが欠品しているのも多いです。
付属品が全部揃っていれば文句無しですが、コイルが無い場合は似たような物をでっち上げてしまいます。
目盛と実際の周波数は全く合わないと思いますが、周波数カウンターで発振周波数をモニターしながら使えば
それほど困らないと思います。
コイル無しの物は、値段も安くて良いかも分かりません。
また、多くのディップメーターの目盛はデリカの様に手書きではなく印刷されています。
新品なら誤差も少ないかも判りませんが、経年変化も加わって誤差も大きくなっていると思います。
この点も考慮して、正確なディップ点は周波数カウンターを使用するのが良いと思います。
何故、デジタル表示のディップ・メーターが無いのか?
理由は簡単で、コレクションにするには少し高いからです。
周波数の正確な読み取りは周波数カウンターを使えば問題ないし、より正確さを求めるならネットワーク・アナライザーで解決するからです。
もっとも、目の前で安い価格を提示されれば買ってしまうかも。
真空管式の物は味わいがありますね。 6C4 / 6J6 / 6AK5 / 12AU7 / 12AT7 / 6CW4 / 955等の他、GT管を使用した機種もあります。
トランジスタ、FETの半導体の他、変わり種としてトンネル・ダイオードを唯一使用しているHEATHKIT HM-10A もあります。
ここで記載している物は、未組立品を除き全て動作します。
これからも、気長にコレクションを増やしていこうと思っています。
2009年11月 三田無線研究所のホームページを見た処、製造業を終了したとのアナウンスが記載されていました。
在庫を持っている販売店をこまめに探すか、中古市場で探すしか手が無くなりました。
オークション市場では、落札金額も上がってきている様です。
珍しいディップ・メーターをお譲り頂ける様でしたら、ご連絡下さい。
コレクション用に低周波域( 数十kHz )から使える物を特に探しています。
特に、三田無線研究所 SP-3( 100kHz - 300MHz
)を探しています。
DIP METER = ディップ・メーターです。 デップ・メーターなんて書かないで下さい!
ディップ・メーター DELICA SP-5( 10kHz - 15MHz ) ※ これは販売品ではありません。
VLF( 超長波 )から測定できるディップ・メーターは珍品で、他には数種しかないと思います。

三田無線研究所製では、一番低い周波数域の製品です。 当時のカタログ資料より

暫く探していたのですが、幸運にも2009年5月19日に入手出来ました。
本来は木箱に入っていたと思うのですが、本体とコイルだけでした。 入れ物は何とでもなるので、諦めが付きますが。
2009年5月 YahooオークションでSP-3が出品されていました。 落札価格は、何と\55,600でした。 木箱もあり、程度は良い感じでしたが。
同じ頃、中古市場でこのSP-5とSP-3が同時に出ていました。 気付くのが遅れSP-3は入手できませんでしたが。

大きな目盛板( 径:100mm )で見やすい! 昭和48年1月( 1973年 )製なのか? 隣の再の意味が気になります。
よく見ると、目盛板と本体の番号が1番違いになっています。 再の意味は目盛を交換したのか、本体に何かの変更をしたのかもと想像しています。
周波数範囲:A:3 - 15MHz B:0.65 - 3.2MHz C:155 - 700kHz D:45 - 160kHz E:19
- 53kHz F:10 - 26kHz
10 - 26kHz用コイル(
フェライト入り )
6本あるコイルの内、2本がアクリル・パイプの内側が曇っています。 カビかと思いましたが、経年変化で曇りが出た様です。

内部の様子 真空管は5814WA( 12AU7 ) 2連バリコンの片側は、未接続です。
配線をやり直したらしく、黄色の線の処理が汚い箇所がありました。
トランスの取り付け穴も大きく少々ズレていますが、トランスは純正品の様です。
しっかりディップしますが、目盛と実際の周波数が低い方に5 - 12%位ズレています。
下手にレストアするより、周波数カウンターでモニターしながら使う方が早いです。
ACコードも新しい物に交換し、外観の清掃をしました。
新しいハム・バンドである135kHz帯のコイル調整も、これがあれば楽に出来そうです。
秋葉原店のガラス棚に参考展示中です。
DELICA 標準型ディップ・メーター ※ これは販売品ではありません。
2007年8月に手に入れました。 400kHz - 200MHzまでカバーします。
右横のツマミは周波数目盛と連動していますが、内部のプーリー部分の糸が切れています。
ツマミもオリジナルから変更されています。 オリジナルに戻したいと思います。
動作は問題無いようでした。 周波数が高くなると、メーターの振れが小さくなります。
455kHz-IFT調整用に考えていたので、あまり気になりません。

外箱もありましたが、ぼろぼろの状態になっていました。 説明書はありませんでした。
内部は、こんな感じです。 バリコンは、430PF / 2連です。 ケミコンは交換した方が安心できます。
昭和45年3月( 1970年 )に検査合格と横にシールが貼り付けてありました。 40年近く前の物でしょうね。
バリコンには目盛版が直接取り付けられていますが、その横のツマミを廻しても同調可能です。
しかし、プーリーから糸が切れたままになっています。 赤い糸が絡まっています。
糸を張り替え、ケミコンを交換して復活作業は終了しました。
ツマミはオリジナルから替えてあるので、オリジナルに近い物を探そうと思います。
埃を拭き取って、電源を入れた結果は動作には問題ない様子でした。
当時の三田無線研究所 ディップ・メーターの資料は、ラジオ工房さんのところにあります。 ここをクリックして下さい。
当時は、いろんな種類のモデルが用意されていたようです。
2008年2月 Yahooオークションに、このディップ・メーターが出ていました。 落札価格は\38,500
キットを組み立てた物で目盛は未記入、内部に1MHz / 10MHzの水晶発振回路が追加されていた物でした。
今でも、一部のファンにディップ・メーターは人気があるのでしょうか?
2010年4月には、コイルが2本( 20 - 85MHz,5 - 23MHz )だけの物が\17,501で落札されていました。
中古市場では、他のメーカー製も以前より高値で取り引きされている様です。

バリコンは市販品の12 - 430PFを使用しています。

DELICA New Hamband ディップ・メーター 目盛板は手書きで見やすく、正確さが売りです。 ※ これは販売品ではありません。
A:75 - 200MHz B:27 - 75MHz C:10 - 27MHz
D:4 - 10MHz E:1.5 - 4MHz G:0.36 - 0.6MHz
IFT調整用に0.36 - 0.6MHzをカバーしています。
0.8 - 1.6MHz用( Fバンド )もあるのですが、目盛にはFバンドが記入されていません。
周波数カウンターと併用すれば使えるのですが・・
もう一台、同型で1.5 - 200MHzまでの物も持っていますが、部屋の中で行方不明状態になっています。
DELICA New Hamband
ディップ・メーター用のコイル
細長いのが特徴のコイルです。

バリコンの容量は12 - 180PFになっています。
DELICA WB-200 ディップ・メーター ※ これは販売品ではありません。

トランジスタ化されたディップ・メーターです。 TRANSDIPPERと呼んでいました。
400kHz - 200MHzを7つのコイルでカバーしています。
コイルのソケット部分は2つあり、バンドにより使い分けています。
AM / FM2連バリコンのAM部分を低い周波数の回路に、FM部分を高い周波数の回路と2回路入っています。
400kHzからカバーしているので、455kHz-IFTを調整する時にも便利です。
コイルが無くなっていたので、代用品を作ってみました。
ディップ・メーター DELICA HAM-310 1.5
- 310MHz ※ これは販売品ではありません。
コイルとコンデンサを接続した状態で共振周波数が簡単に判る優れ物です。
値が判っているコイルを使ってコンデンサの容量を調べたり、コンデンサを使ってコイルのインダクタンスも判ります。
共振周波数は、ディップ・メーターのコイルを被測定物に近づけてメーターがディップするところで判別できます。
後者のコイル、コンデンサの容量は共振周波数から逆算します。
それ以外にも、簡易信号発生器や吸収型波長計などにも利用できます。
DELICA(三田無線研究所)製の物は、1台毎に目盛を手書きで書いているので正確です。
リーダーやトリオでも販売していましたが、目盛は印刷なので周波数の読み取りは若干の不安がありました。
最近の製品は目盛が無くなり、周波数カウンター内蔵になっているのでより正確に測定できる様になっています。
かなり前にNEW HAMBANDと言う型番を新品で買ったのですが、10年ほど物置に入れたままになっています。
今はディップ・メーターが無くても困る事は無いのですが、HAM-310を衝動買いしました。
このHAM-310は、NEW HAMBANDより古い製品です。
最初は\6,000程でしたが、値下げされていて\2,000程( 送料は別 )で手に入りました、
年代を考えると外観の程度は良いと思いますが、惜しい事にコイルが2本足りません。
コイルは6バンドの内4つがオリジナルで、右端の自作品が付いてきました。
自作品は1MHz付近から発振するが、1.5MHz付近で発振停止する。
足らないコイルは、B( 45 -132MHz )とD( 9.6 - 23.8MHz )です。
インダクタンスを推測して、LCRメーターで容量を実測して自作する事にしました。
現在、販売されている機種のコイルとは大きさが違います。 全体に一回り大きいです。
|
|
|
|
|
|
|
|
|
|
|
|
|
|
|
|
|
|
|
|
|
|
|
|
|
|
|
|
|
|
|
|
|
|
|
電源トランス付近 パーツは、まだしっかりしている様子です。
トランスの横に取り付けられているケミコン( 315V 10μF )2本の容量抜け等を考慮して交換しました。
整流後の最大電圧は160V程でした。 250V 33μFと交換しました。
取り外したケミコンは、10μF近辺と12μF近辺の値でした。 若干、匂いが出ていたので交換して正解だったと思います。
バリコン付近 ギアを使って回転角度を拡大しています。
真空管は日立の6CW4( バリコン中央部の金属ケース/青い線の横 )を使用しています。
回路図は、ここをクリック!
実際に動作させてみた結果は、低いバンドでは目盛と実際の周波数はあまり狂っていませんでしたが、
高い方は少し狂いが目立ちます。
径年変化だと思えば我慢できるし、周波数カウンターを併用すれば目盛の周波数は無視出来るので
使用には困らないと考えます。
暇を見付けて不足しているコイルを作る事にしました。
まず、各コイルのインダクタンスを測定します。
ダイアル目盛とインダクタンス値からバリコンの容量を計算で求めます。
バリコンの最大値は54PF 最小値は6.7PF近辺でした。
これでコイルを求めると、Bバンド用が0.22μH Dバンド用が5.8μH近辺の物を作れば良い事になります。
実際には目盛とずれるので、周波数カウンターを併用して正確な周波数を得る事にします。
ボビンとコイル・プラグ
オリジナルのボビンは直径15mmですが、これは14mmです。
ボビンの材料に100円ショップでタオル掛けを買ってきました。 長さ7.5cmにして8本取れました。
安いので、何度もやり直しても気楽なものです。
コイル・プラグは、バナナ・プラグがそのまま使えます。
何回か巻いてみて、目盛の周波数に近づく様にカット&トライを繰り返します。
各バンドで重なる周波数があるので、神経質になる必要はありません。
Bバンド( 目盛の周波数 45 - 130MHz )用コイルは、1回目でほぼ目的に合った物が出来ました。
Dバンド( 目盛の周波数 9.6 - 23.8MHz )用コイルは、2回目でほぼ目的に合った物が出来ました。
Bバンド( 目盛の周波数 45 - 130MHz )用コイルの実測値
Dバンド( 目盛の周波数 9.6 - 23.8MHz )用コイルの実測値
左上:Bバンド( 目盛の周波数 45 - 130MHz )用のコイル
ベース部分に取り付ける前の段階で、47 - 134MHzで発振するのを確認。
左下:Dバンド( 目盛の周波数 9.6 - 23.8MHz )用のコイル
ベース部分に取り付ける前の段階で、8.62 - 22.27MHzで発振するのを確認。
右側:コイル部分に熱収縮チューブを被せたものの・・・ヒートガンが無いので、半田ごてで代用したら表面がごわごわしています。

ベース部分( 片面ガラス・エポキシ板 )を加工して、Dバンド( 目盛の周波数 9.6 - 23.8MHz )用がようやく完成!
用意をしてから、1年以上経過してようやく完成。
目盛との誤差ですが、10MHz目盛に対して10.24MHz 22MHzに対して22.54MHzでした。
正確に測定するなら、周波数カウンターでモニターしながら使えば良いです。
Bバンド( 目盛の周波数 45 - 130MHz )用のベース部分の加工が出来るのは、何時になるやら・・・・
周波数カウンター用ピック・アップ コイル
何の工夫もない3ターン程のコイルです。 これでディップ点の周波数をモニターします。
455kHzのIFTも調整できる様にコイルを色々試してみましたが、800kHzを下回ると発振が停止します。
DELICAの製品で0.4MHzから1.5MHzをカバーする機種もありますが、このHAM-310と決定的に違うのはバリコンの容量です。
0.4MHzからカバーする機種は330PF/2連バリコン(または430PF/2連)を使用している様です。
このHAM-310は100PF/2連バリコンを使っているので、310MHzまで使えますが逆に低い方は苦手な様です。
非接触でIFTを測れるのは魅力ですが、他の方法でIFTを調整出来るので深追いは止めました。
2009年5月 オリジナルのコイルが入手できました。
そこで、オリジナルと計算で求めたインダクタンスを比較してみました。
計算では、Bバンド用が0.22μH Dバンド用が5.8μH近辺になりました。
1MHzにおけるオリジナル・コイルの実測値は、以下の通りです。
Bバンドのオリジナル 0.23μH
Dバンドのオリジナル 6.4μH
計算値と実測値で5 - 10%の違いがあります。
新品時ならともかく、他の部品の経年変化もあり目盛と実際の周波数も違っているのが殆どだと思います。
周波数カウンターを併用すれば、正確な周波数が確認できるので問題になりません。
コイルが無くてディップ・メーターが使用できない方が大問題です。
大松電気 LDM-810 注;大松電気は後にリーダー電子と改称されました。 ※ これは販売品ではありません。

A:2- 5MHz B:4.8 - 11MHz C:10.8 - 25MHz D:22 - 50MHz E:48 -
115MHz F:110 - 260MHz
Fバンドは流石に発振にムラがあります。

内部の様子 日立 6CW4を使用しています。 バリコン横のニュービスタです。

バリコン周辺の様子 輸出を意識して、電源電圧の変更スイッチもあります。

リーダー電子 LDM-815 トランジスタ X 2 ダイオード X 1 ※ これは販売品ではありません。
2008年3月16日に入手しました。 説明書以外は付いていました。
マニュアルは、英文なら海外のサイトからダウンロード出来る様です。
使用方法は他社製の物と同じなので、説明書が無くても特に困る事は無いと思います。
A:1.5 - 4MHz B:3.3 - 8MHz C:6.8 - 18MHz D:18 - 47MHz E:45 - 110MHz F:100
- 250MHz
E / Fバンドは、ガラス・エポキシ基板上のパターンでコイルを形成しています。
電源は、006P( 9V )で動作します。

内部の様子

小形・二連バリコンを使用しています。

リーダー電子 LDM-815の回路図
このモデルが製造中止になって何年か経過した頃に、サガ電子からDM-250と言うモデル名でデッド・コピーの物が
発売されました。
これは、台湾のGood will instrument( 現 GW Instek社 )がリーダー電子から販売権などを買い取って製造を再開させた物です。
日本ではサガ電子が発売元になり、海外ではDM-4061とか他のモデル名も見付ける事が出来ます。
UHF専用のディップ・メーター ※ これは販売品ではありません。
国産 E.D.R. μ-MATE
400 - 680MHzはディップ・メーターに、680 - 1350MHzは吸収型波長計として動作します。
UHF専用は珍しいです。
キットで作るディップ・メーター ※ これは販売品ではありません。
格安だけど、実用性は充分! ハムフェア 工作教室で教材として用意してあるキットです。
カバーする周波数が4バンド(旧型・左)と3バンド(新型・右)の2種類あります。
電源スイッチの位置やメーターが違います。
2006年のハムフェアで2台入手しました。
工作教室で新型を\3,000で買って組み立てないで持ち帰ってきました。
どこかのブースで旧型の未組立品を見付け\2,500で買いました。
旧型・新型共に説明書にはディップ・メーターではなく、デップ・メーターと印刷されています。
ちゃんとした表記にして欲しいですね。
旧型 4バンド
旧型の説明書は、ここをクリックして下さい。
新型 3バンド
新型の説明書は、ここをクリックして下さい。

G3WPO Mark ・ イギリス製のディップ・メーター キット ※ これは販売品ではありません。
海外ではキットの老舗ヒ−スキットが有名ですが、イギリスでもキットが販売されていました。
こちらはコイルも自分で巻かなくては駄目なキットです。
左下のスイッチは、WMが吸収型波長計の位置 GDOがディップ・メーターとして動作します。
未組立品も入手しましたが、保管だけに終わりそうです。

周波数目盛は粗いので、周波数カウンターか受信周波数が正確に読む事ができる受信機が必要です。
おまけに目盛の線が細くて読み辛さの点では、ピカいちです!
ポリ・バリコンにボール・ベアリング減速機構部品を使用しているので、動きはなめらかです。
DINプラグを使用しています。
海外製のディップ・メーター ※ これは販売品ではありません。
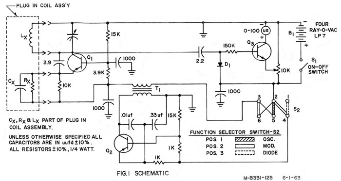
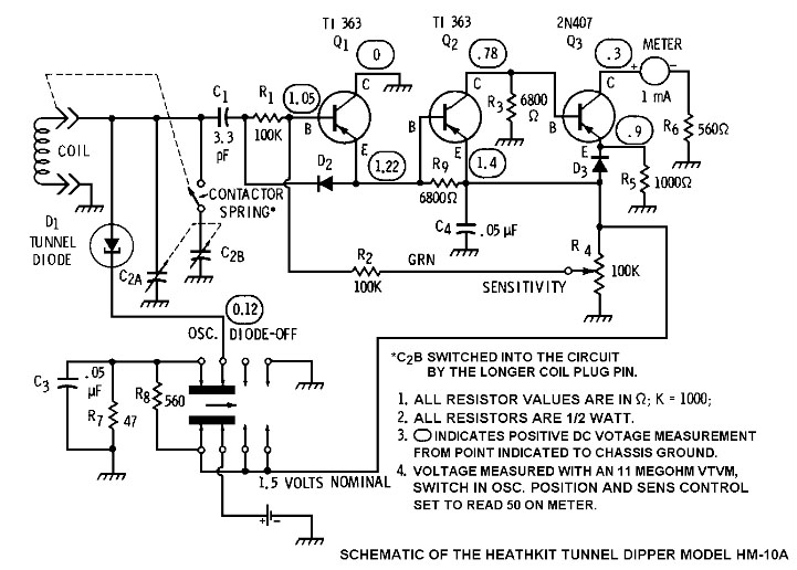
HEATHKIT HM-10A トンネル・ダイオードを唯一使用している。
特筆すべきなのは、電源電圧が1.5Vのみである点。 他には類を見ません。
HEATHKIT HM-10Aの回路図です。
HEATHKIT HD-1250 ※ これは販売品ではありません。
HEATHKIT HD-1250の内部画像
JAMES
MILLEN 90651
JAMES MILLEN 90651は真空管式、後期モデルの90652は外観は同じで中身はFETになっています。 ※ これは販売品ではありません。
外観はごつい感じです。 1.5MHz - 300MHz程度をカバーします。
コイルは、オプションで200kHz程度からあります。
90651(真空管式)回路図は、ここをクリックして下さい。
90652(FET式)回路図は、ここをクリックして下さい。
90662(真空管で発振、TRで変調・メーター回路)回路図は、ここをクリックして下さい。
B&W( Barker & Williams )
model 600 1.7 - 260MHz ※ これは販売品ではありません。
Made in U.S.A.
AC115Vで動作します。
Waters MFG model 331 LITTLE DIPPER
2 - 225MHz ※ これは販売品ではありません。
( 2 - 4MHz / 8 - 16MHz / 16 - 32MHz / 32
- 64MHz / 50 - 110MHz / 100 - 225MHz )
あまり見掛けないモデルです。 当時の値段は$49.50(
シールがそのまま残っています )

内部の様子 タイト・バリコンを使用。 電源は、006P
/ 9Vです。

特筆すべきは、コイルと目盛部分です。 ケースには最初から100-225MHz用の目盛が印刷されている。
100-225MHzの場合は、コイルを差し込むだけ、他のバンドは右側のコイルと目盛が一体化された物を差し込みます。

コイル群 目盛は粗いです。 高い周波数は目盛と実際の周波数はズレていました。

Waters MFG model 331 LITTLE DIPPER の回路図
Alco GDM-1 Grid-Dip Meter ※ これは販売品ではありません。
下のスポンジは見る影もない・・・・
コイルは色分けされて、見分けが付きやすいです。
赤:1.5 - 3.5MHz 紫:3.4 - 8.5MHz 水色:8.2 - 20MHz
オレンジ:19 - 45MHz 黄色:45 - 110MHz うす緑:105 - 300MHz
長期保管でコイル・ケースのスポンジは湿った粉状になっています。

THORO TEST GRID-DIP METER GDM-3 006P(9V)電池で動作します。※ これは販売品ではありません。
A:0.5 - 1.6MHz B:1.6 - 5MHz C:5 - 15MHz
D:15 - 40MHz E:40 - 90MHz F:90 - 150MHz
トランジスタしか使用していないのに、GRID-DIP
METER になっています。

THORO TEST GRID-DIP METER GDM-3の中身
GRID-DIP METERと刻印されているが、中身はごらんの様にトランジスタを使用しています。
コイルのソケットは、7ピンMT管用ソケットを使っています。
MONARCH GDM-IとTech Tradiper TE-15は、外観が同じです。
どうやらOEM製品の様で、しかも日本製みたいです。
MONARCH / Techの場合は、中央のTHORO TESTのロゴ部分にMONARCH / Techと印刷されています。
Tech Tradiper TE-15の回路図
やっぱり日本製でした!
ハンセン電機のOEM製品だった様です。

これは、MONARCHブランドのGDM-1 もちろん、中身はトランジスタです。
Tech TE-15
メーターにはTradiperになっているのに、本体にはTrodiperになっている。 実にいい加減な出来具合です。
おまけにTradipperが正解なのにTrodiperだし、PHONEで良いのがPHONESになっているし面白さ満点です。

Tech TE-15の内部 メーター上部のトランジスタの足は長いまま。
〓〓〓〓〓〓〓〓〓〓〓〓〓〓〓〓〓〓〓〓〓〓〓〓〓〓〓〓〓〓〓〓〓〓〓〓〓〓〓〓〓〓〓〓〓〓〓〓〓〓〓〓〓〓〓〓〓〓〓〓〓〓〓〓〓
Lafayette TE-18 360 kHz - 220 MHz ※ これは販売品ではありません。
*
6AF4Aを採用しています。 このモデルは、共立 K-126 の輸出向けです。
〓〓〓〓〓〓〓〓〓〓〓〓〓〓〓〓〓〓〓〓〓〓〓〓〓〓〓〓〓〓〓〓〓〓〓〓〓〓〓〓〓〓〓〓〓〓〓〓〓〓〓〓〓〓〓〓〓
PACO G-15

バンド毎に色分けされています。
400kHz - 250MHzまで8バンドでカバーしています。
〓〓〓〓〓〓〓〓〓〓〓〓〓〓〓〓〓〓〓〓〓〓〓〓〓〓〓〓〓〓〓〓〓〓〓〓〓〓〓〓〓〓〓〓〓〓〓〓〓〓〓〓〓〓〓〓〓〓
ディップ・メーターに関する書籍 と 紹介記事があるホームページなど

グリッドディップ・メーターの使い方 ※ これは販売品ではありません。
茨木悟氏著 CQ出版社 定価350円
昭和44年4月1日 第5版
ディップ・メーターの原理から、応用まで詳細に書かれた名著です。
デリカ製品の回路図もあり、是非手に入れたい一冊だと思います。

Servicing DIP Meters ※ これは販売品ではありません。 Printed
in U.S.A.
アメリカで1965年に発刊されたディップメーターの使い方などが書かれた入門書です。
入手したのは、初版・第二刷で1968年発刊の物です。
使い方を始め、代表的な6機種が回路図を含めて紹介されています。
内容としては、上述のグリッドディップ・メーターの使い方が充実しています。
ただし、いずれも発刊されてから40年ほど前の物なので入手は難しいかも分かりません。

HOW TO USE GRID-DIP OSCILLATORS 著 RUFUS TURNER ※ これは販売品ではありません。
アメリカで1960年に発刊されたディップ・メーターの使い方などが書かれた入門書です。 101ページあります。
紹介されているディップ・メーターは、以下の機種です。
B&W model 600 EICO model 710 HEATHKIT model GD-1B Measurements
model 59
MILLEN model 90651 他に、トランジスタ式の回路図など・・
英語ですが、ディップ・メーターの製作例なども紹介されています。
国内でも製作記事は多く見られます。 検索して下さい。
http://www.qsl.net/n4xy/gdos.html ディップ・メーターのコレクションは凄いです。
http://www.qsl.net/iz7ath/web/02_brew/15_lab/02_dipper/english/pag02_eng.htm
http://www.qsl.net/yo4rlp/wshp/gdo.html
http://users.tpg.com.au/ldbutler/NegResDipMeter.htm
http://www.agder.net/la8ak/m11.htm
http://oak.cats.ohiou.edu/~postr/bapix/Dip_59.htm
http://home.att.net/~w4cwg/ngdip.html
http://www.nationalrf.com/national_rfdipmetter.htm
http://www.alfaelectronics.com/DM4061A.HTM
http://www.sunequipco.com/electronic%20test%20and%20measuring%
20equipment/dip%20meter/DM-4061A.HTM
http://www.nationalrf.com/type_nlf-2.htm
http://yb0ah.tripod.com/homebrew/project/test_eq/dip_meter/dip.html
http://www.dxportal.com/stats/content/232759-dip-meter.html
〓〓〓〓〓〓〓〓〓〓〓〓〓〓〓〓〓〓〓〓〓〓〓〓〓〓〓〓〓〓〓〓〓〓〓〓〓〓〓〓〓〓〓〓〓〓〓〓〓〓〓〓〓〓〓〓
MFJ 259 1.8 - 170MHz アンテナ・アナライザー
※ これは販売品ではありません。 Made in
U.S.A.
コイルの容量や共振周波数を測定するのにディップ・メーターを使用しますが、これも同様の使い方が出来ます。
最低周波数は1.8MHzです。 これが500kHzからだと文句無しなのですが。
次の様な測定が出来ます。
1,VSWR 2,共振周波数 3,同調周波数 4,ケーブルの速度係数 5,コンデンサの容量
6,コイルの容量と共振点 7,テスト・オシレーター 8,周波数カウンター など
内蔵の電池でもACアダプターでも使えます。
オプションのMFJ-66 Dip Meter Adapterを使えば、ディップ・メーターとしても使えます。
( このアダプターはコイルなので、自作してもディップ・メーターとして問題なく使えます。)
値段の割に完成度が高いモデルです。
50オーム終端器を測定しているところ
100MHzにおいて、左側のメーターはVSWR=1を、右側のメーターは50オーム付近を示しています。
ディップ・メーター用コイルの製作
M型コネクター / オスにボールペンなどのプラスチックやアクリル棒を差し込んでボビンの代用にします。
一番の作業は、この素材探しでは無いかと思います。
手頃な物が見つかれば、適当にコイルを巻くだけです。
周波数が高いところは数ターンで、HFには数十回巻けば良いと思います。
下の画像は、12mmのボビンに0.5mmのホルマル線を20回巻いた物です。
この場合は、数MHzでディップが浅いのが確認できました。
次回作る場合は、もう少し巻き数を増やしてみます。
VHF用のコイル
直径11mmで3回巻きました。 100MHz付近では大きくディップします。
目的の周波数付近で大きくディップする様な巻き数のコイルを数本用意しておくと便利です。
〓〓〓〓〓〓〓〓〓〓〓〓〓〓〓〓〓〓〓〓〓〓〓〓〓〓〓〓〓〓〓〓〓〓〓〓〓〓〓〓〓〓〓〓〓〓〓〓〓〓〓〓〓〓〓〓〓〓〓〓〓〓〓〓〓〓〓〓〓〓〓〓〓
HP 87510A GAIN-PHASE ANALYZER
100kHz - 1MHzゲイン・フェイス アナライザー(
ネットワーク・アナライザー )です。
主に、メーカーの製造ラインで455kHz-IFT調整用に使用しています。
図体がでかいのに、周波数範囲が狭いのが欠点です。
下限100kHzは10kHzまで下がりますが、上限は周波数入力は300MHzまで設定できますが実際の周波数は1MHzで
切れてしまいます。 せめて、10MHz位は使えると良いのですが。
ちなみに、後継機種は100kHz -300MHzになっています。
ディップ・メーターと同様に共振周波数は精度良く測定できます。
もちろん、コイルやIFT等のフィルター測定には威力を発揮します。
扱う周波数が低い分、治具の選定に神経を使わなくて済むのは助かります。
100kHzローパス・フィルターを測定した画面
2, 簡易シグナル・ジェネレーター(
ファンクション・ジェネレータ / DDS / マーカ発振器 )
4, LCRメーター /
CRブリッジ / Qメーター / 標準コンデンサ
5, ループ・アンテナ / AMラジオ用プリアンプ / アンテナ・カプラー / フィルター
10,ミズホ通信(株)UZ-77
/ UZ-77S /UZ-8DX / UZ-8DXS用バー・アンテナの試作
学研の真空管ラジオキット ⇒ クリックして下さい。 tokyo_pedi_1.html
500円以下のラジオ ⇒ クリックして下さい。 tokyo_pedi_2i.html
あなたは水晶の音を聴いた事がありますか? ⇒ クリックして下さい。 tokyo_pedi_3.html
マイクロ・パワー研究所の表紙に戻る ⇒ クリックして下さい。